首 页
政府信息公开
新闻资讯
办事服务
互动交流
关于我们
首页
>
政府信息公开
>
地方部门平台链接
>
区直部门
>
区卫健局
>
政府信息公开年报
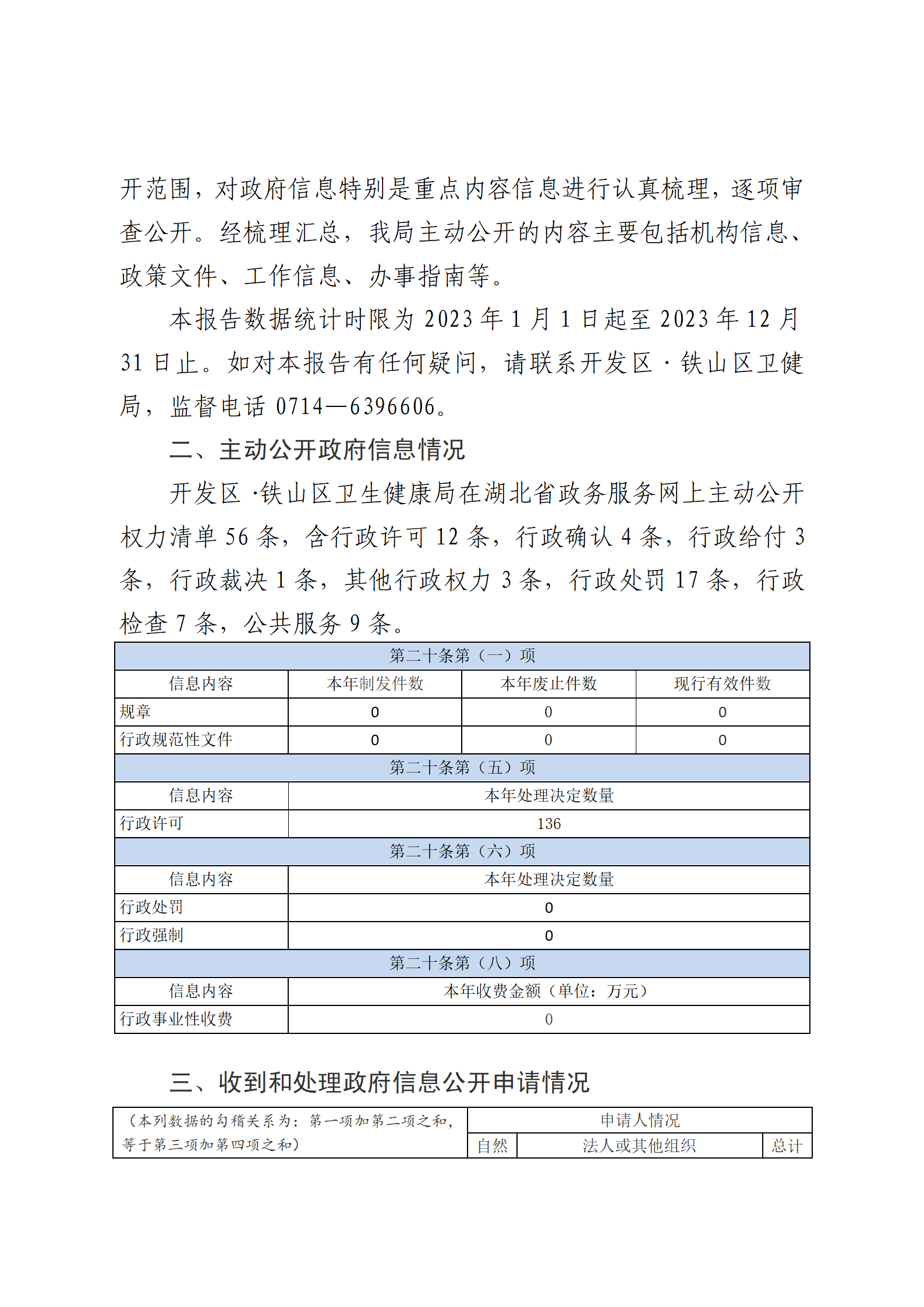
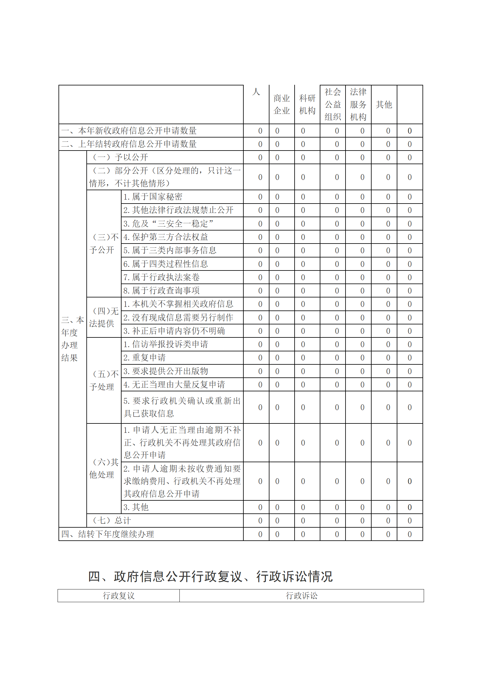
开发区·铁山区卫健局2023年度政府信息公开工作年度报告
日期:2024-01-05 15:58 来源:黄石开发区
公报标题
开发区·铁山区卫健局2023年度政府信息公开工作年度报告
主办单位
区卫健局
总号
无
期号
无
公报年份
2023
目录
2023年度政府信息公开工作年度报告(卫健局)20240105(1).docx