各相关业务主管单位、社会组织:
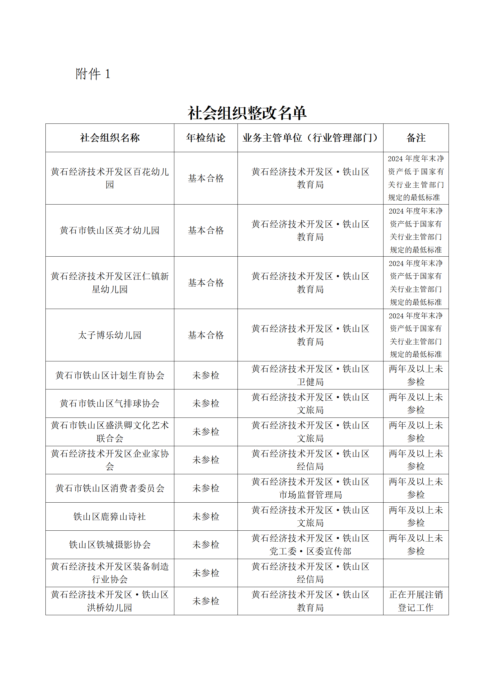
在2025年组织的2024年度社会组织年度检查中,以下社会组织未在规定时间内到区民政局社会组织和区划地名科接受2024年度检查以及2024年度检查结论为基本合格(名单详见附件1),其行为:1.社会团体违反了《社会团体登记管理条例》第28条之规定;2.民办非企业单位违反了《民办非企业单位登记管理暂行条例》第23条之规定。依据《社会团体登记管理条例》第30条第三款,《社会团体年度检查暂行办法》第12条、13条之规定;《民办非企业单位登记管理暂行条例》第25条第三款,《民办非企业单位年度检查办法》第8条、第9条之规定,《中华人民共和国行政处罚法》第28条之规定,现责令其限期整改。
一、整改时间
2025年9月29日至2025年12月29日;
二、整改内容
(一)单位内部管理制度建立、执行及再完善;
(二)社会团体认真学习《社会团体登记管理条例》和《社会团体年检暂行办法》;民办非企业单位认真学习《民办非企业单位登记管理暂行条例》和《民办非企业单位年检办法》;
(三)对照检查《章程》的执行和落实情况;
(四)查找单位管理工作中存在的问题和不足;
(五)向业务主管单位及登记管理机关说明未按期接受年检、年检不合格或基本合格的原因,报送书面整改方案。
三、整改验收
请各社会组织整改结束后,向区民政局社会组织和区划地名科提交经业务主管单位核准的社会组织责令改正工作验收表(附件2)、书面的整改情况和必要佐证材料,区民政局将结合2024年度社会组织年检工作,组织人员进行审查验收。对拒不接受整改和审查验收仍不合格的根据《社会组织信用信息管理办法》第10条、第11条第一款、第三款之规定列入活动异常名录;对2023年度和2024年度连续两年呈现“僵尸型”状态的社会组织,将按照有关法律法规给予撤销登记的行政处罚,依据《社会组织信用信息管理办法》第15条第一款、第七款之规定列入严重违法失信名单。
四、相关要求
请各业务主管单位对所主管的社会组织的党的建设、财务和人事管理、按章程开展活动等事项,切实负起管理责任,督促指导内部管理混乱的社会组织进行整改各相关社会组织要依照法规政策和章程建立健全法人治理结构和运行机制,完善会员(代表)大会、理事会、监事(会)制度,健全内部监督机制,加强社会组织诚信自律建设,进一步激发活力,充分发挥社会组织服务社会、服务群众、服务行业的作用,促进我区社会组织健康有序发展。
1.以下社会组织(名单详见附件1)于2025年10月24日前到区民政局或业务主管单位领取《整改通知书》,逾期未领取的,本公告发布之日起60日视为送达:
2.整改结束后,向区民政局提交经业务主管单位核准的社会组织责令改正工作验收表(附件2)、书面的整改情况和必要佐证材料。





